| SPM-D2-10 |
- 1-phase / 2-wire voltage measurement --- analog and/or discrete biasing signals - 24VDC or wide range power supply
| SPM-D2-10 …/YB |
additionally:
- 3-phase / 4-wire
| SPM-D2-10 …/PSY5 |
- 1-phase / 2-wire additionally:
- 2 sets of switchable parameter set.
| SPM-D2-11 …/LSXR |
| - 1-phase / 2-wire additionally: - analog active and reactive load sharing lines, - generator protection. |
CONTROL-SPM-D2
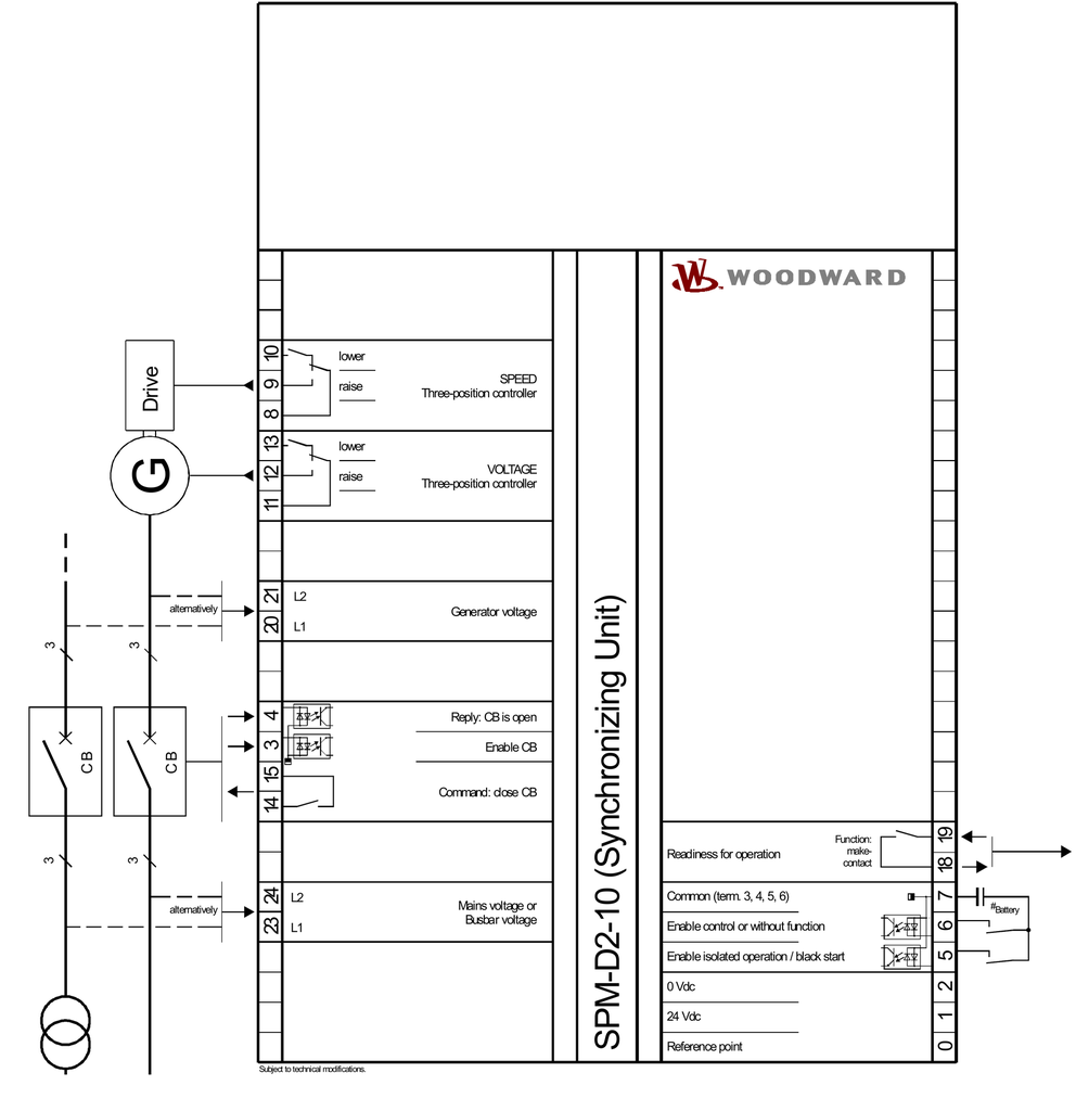
Synchronizer for 2/3-phase AC Gensets
Please contact us if you need more information.
SPMD - 2
Synchronizers for AC Gen-Sets
The SPM-D2 is a microprocessor-based synchronizers designed for use on two or three phase AC generators equipped with Woodward or other compatible speed controls and automatic voltage regulators.
The SPM-D2 synchronizer provides automatic frequency, phase and voltage matching using either analog or discrete output bias signals.
Downloads
Specification |
||||||||||||||||||||||||||||||||||||||||||||||||||||||||||||||||||||||||||||||||||||||||||||||||||
| Name | Open | |||||||||||||||||||||||||||||||||||||||||||||||||||||||||||||||||||||||||||||||||||||||||||||||||
|---|---|---|---|---|---|---|---|---|---|---|---|---|---|---|---|---|---|---|---|---|---|---|---|---|---|---|---|---|---|---|---|---|---|---|---|---|---|---|---|---|---|---|---|---|---|---|---|---|---|---|---|---|---|---|---|---|---|---|---|---|---|---|---|---|---|---|---|---|---|---|---|---|---|---|---|---|---|---|---|---|---|---|---|---|---|---|---|---|---|---|---|---|---|---|---|---|---|---|
| SPM-D2-10 Series - Product Specification | Open | |||||||||||||||||||||||||||||||||||||||||||||||||||||||||||||||||||||||||||||||||||||||||||||||||
| SPM-D2-11 Series - Product Specification | Open | |||||||||||||||||||||||||||||||||||||||||||||||||||||||||||||||||||||||||||||||||||||||||||||||||
| SPM-D2 Series - Comparison with Old and New Model | Open | |||||||||||||||||||||||||||||||||||||||||||||||||||||||||||||||||||||||||||||||||||||||||||||||||
Manuals |
||||||||||||||||||||||||||||||||||||||||||||||||||||||||||||||||||||||||||||||||||||||||||||||||||
| Name | Open | |||||||||||||||||||||||||||||||||||||||||||||||||||||||||||||||||||||||||||||||||||||||||||||||||
| SPM-D2-10 Series - Technical Manual | Open | |||||||||||||||||||||||||||||||||||||||||||||||||||||||||||||||||||||||||||||||||||||||||||||||||
| SPM-D2-10B-PSY5 Series - Technical Manual | Open | |||||||||||||||||||||||||||||||||||||||||||||||||||||||||||||||||||||||||||||||||||||||||||||||||
| SPM-D2-10-YB Series - Technical Manual | Open | |||||||||||||||||||||||||||||||||||||||||||||||||||||||||||||||||||||||||||||||||||||||||||||||||
| SPM-D2-11 Series - Technical Manual | Open | |||||||||||||||||||||||||||||||||||||||||||||||||||||||||||||||||||||||||||||||||||||||||||||||||